PS5 Proを買うお金で何台買えるんでしょうか。
たまに思い出しては一人でびっくりしているゲームボーイポケットのお値段 https://t.co/I63W0xPqTq
— ラスカル (rascal1017) 2024年09月11日
https://pbs.twimg.com/media/GXIFm3abEAonPId.jpg
https://pbs.twimg.com/media/GXIFm3casAA9kZV.jpg
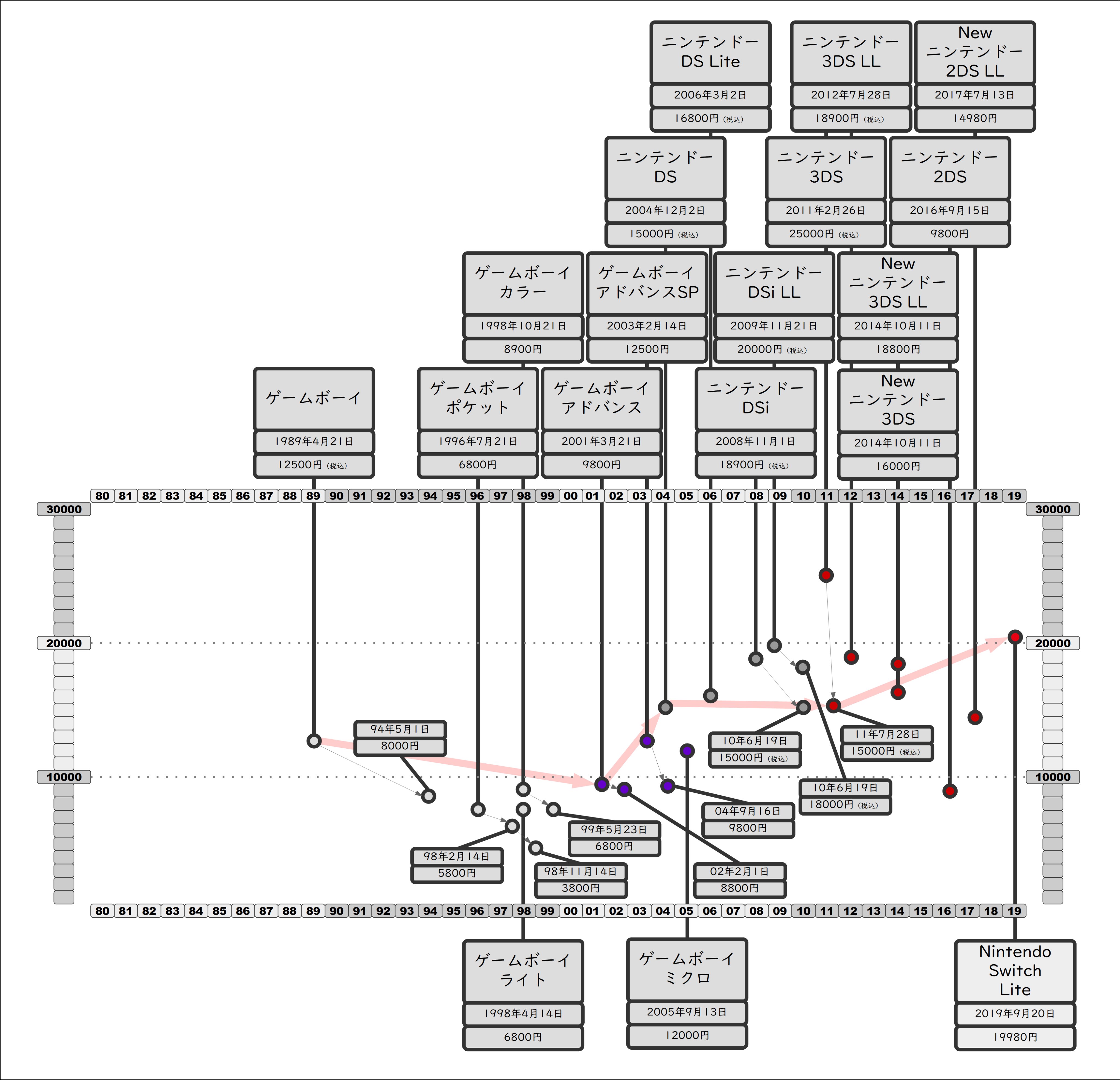
なお現代 https://t.co/3iK0FnUzwG
— 宇宙から追放されたアライさん(ソライさん) (soraisan_nanoda) 2024年09月11日
https://pbs.twimg.com/media/GXL3BdxaIAAAXOS.jpg
前調べたんだけど、物価変動を考慮して今の価値に換算してもこれの1.5倍にもならないんだよねこの本体の安さがなければ初代ポケモンの国内1000万本販売は達成できなかったと思う
— えいす COMITIA150 (nijieith) 2024年09月11日
@rascal1017 当時のゲーム機はマジ安い、ワンダースワンも4800円どちらも横井軍平氏の傑作 https://t.co/nnulAMxaSq
— sahama (sahama) 2024年09月11日
https://pbs.twimg.com/media/GXJrcbvaIAAymE4.jpg
ゲーム機はもともと「小学生くらいの子供がメインターゲットのおもちゃ」だったので、そんなに高くなかったんですよね。基本は「子供のお小遣いで買うもの」でもあったので……。
— しお (sodium) 2024年09月11日
あの頃はまだゲーム機が「(子どもの)玩具」だったからなぁ。今や大人も普通に欲しがるし、競技シーンにも繋がって行くから「金のニオイ」が濃くなってしまった。金のニオイが濃くなると必然的に価格は高騰していくのよね。
— 乱麻de難波(快口乱麻だった人) (kaikohranmma) 2024年09月11日
@rascal1017 子どもが頑張れば買える値段家族でそれぞれ持っていたりした家に遊びに行ってびっくりした覚えがありますそれにしても、そんなに安かったのかぁ
— ヒロトん (hirotonsan) 2024年09月11日
逆に初代ゲームボーイの当初の値段が意外と高くて12500円だったんだよね 今となっては安い部類なんだけど https://t.co/urK5OFNuIB
— mnnn (menonon) 2024年09月11日
https://pbs.twimg.com/media/GXLA-WYaUAAhIv4.jpg
https://pbs.twimg.com/media/GXLETanaoAAucwD.png
@rascal1017 初代ポケモンとほぼ同じですね https://t.co/5mK3uuS3Fj
— きく (kiksann) 2024年09月11日
https://pbs.twimg.com/media/GXLJ5jiaAAAoGp_.jpg
@rascal1017 やっすPS5は見習ってどうぞ
— うさぎ/ネタ垢 フォロバ100💯 (DoubutuRyu36172) 2024年09月11日
@rascal1017 @gekiyasu 本家と違い電源ランプが無いので、突然のバッテリー切れに泣かされたのは今となっては良い思い出🤣夢中でやってるとバッテリー切れの兆候(画面の表示がどんどん薄くなる)をついつい見逃しちゃってた🙄💦
— iron (norixps) 2024年09月11日
Wikipediaによると当初の価格は6800円、2年後の11月にこの価格になったという。どちらにせよ今では考えられない
— じぞ/地蔵Luigi (Jizo_Luigi) 2024年09月11日
@rascal1017 うせやろ😳😳😳そんな安かったんでしたっけ
— あん@グラブル (taketyu215) 2024年09月11日
@rascal1017 当時はゲーム機は親が子供に買い与えるものでゆえに親の財布に優しいことが何より大事だったと思います。その後もソフトを買うわけだしこれぐらい本体が安ければ兄弟の分も買い与えて通信ケーブルで対戦も出来たよね。
— バルサタコス (Balsatacos) 2024年09月11日
@rascal1017 自分はポケットのシルバー持っているんですが、そんなに安かったかな?と思って検索すると、シルバーが高いだけでした。知っていれば安く手に入れられてたのに。30年程早く知りたかったです😅
— Keigo@趣味多彩 (Keig044) 2024年09月11日
は!? 3800円?? は!?初代は12800円ぐらいしてたんぞ?ゲームボーイには触れてこなかったんだけど、末期はこんなに安かったんか実売いくらぐらいだったんだろう?ていうか原価はいくらぐらいなんだ…
— ポヤッチオ (rtLsiv1hAbO3N9e) 2024年09月12日
子供の頃、ゲームボーイの画面カバー?が外れたのを自分でアロンアルファして真っ白になっちゃったの。誕生日でもないのに親がスッと買い替えてくれてビックリしたんだけど…。こんなに安かったのか…!!
— えび天 (2023ebi10) 2024年09月12日







