JR勝川駅、この巨大さで終日無人駅なのか…… https://t.co/T16DFfNo0y
— 海垣(駅) (ride626_st) 2025年06月27日
https://pbs.twimg.com/media/GuauxhcbEAAWQbZ.jpg
https://pbs.twimg.com/media/GuauxhfbEAAXWnt.jpg
https://pbs.twimg.com/media/GuauxhnbMAEDwta.jpg
https://pbs.twimg.com/media/GuauxhqbEAMqJjd.jpg
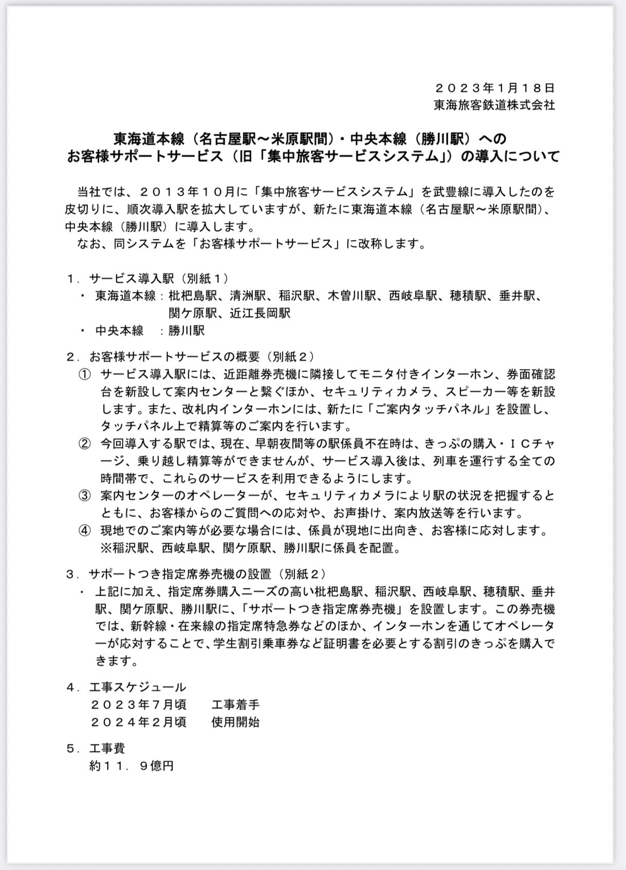
なお、「お客様サポートサービス」導入駅です。更に、「現地に出向く係員を配置する駅」にも指定されているので、詰所の中に社員(恐らくJR東海交通事業(TKJ)社員)が駐在しています。 https://t.co/QT70UFd356
— 海垣(駅) (ride626_st) 2025年06月28日
https://pbs.twimg.com/media/Gue7DUQagAAQF6d.jpg
https://pbs.twimg.com/media/Gue7DUTakAANNW-.jpg
@ride626_st JR和歌山市駅も無人でしたね
— ちゃん🍾サト@🐧 (N310_____) 2025年06月28日
@ride626_st 城北線の方には人がいるのでは?
— まる (eik87ac3t) 2025年06月28日
@eik87ac3t 城北線 勝川駅は完全なる無人駅ですね。駅舎もありません。
— 海垣(駅) (ride626_st) 2025年06月28日
@N310_____ JR和歌山市駅はまあ支線(扱い区間)の末端ですし、南海に牛耳られているので、そうなるのもわかります… JRの駅スペースも狭小ですし、勝川とは少し事情が異なりますね。
— 海垣(駅) (ride626_st) 2025年06月28日
@ride626_st JR勝川駅での城北線乗入れスペースの扱いって大量の乗換客をさばける同一ホーム乗換になってるのがアツイ。城北線の現状を考えれば普通は「隣に用地だけ確保しておいて駐車場にでもしておく」はずなので、この扱いの良さは2033年以降に城北線の扱いがガラッと変わるのではと妄想。
— Isuzu␣Yūsuke (IsuzuYusuke) 2025年06月28日
@ride626_st 2枚目がひと回り大きくしたおおさか東線の駅って感じがする
— 三遊亭ライラック (ikus_amuzariat) 2025年06月28日
@ride626_st 夕方はいつも大混雑だよーそれに、歩いて「ぴよりん」が買いに行けるメリットはある・・・。
— 帰ってきてたもうたクリスチーネ峯子 (motomineko) 2025年06月28日
規模感からすると”日本最大の無人駅”と言われる、あの有名な名鉄名古屋本線の豊明駅よりもデカいと思う😱ただ豊明駅は検車区と車庫が併設なので、駅員はいなくても乗務員や鉄道掛員は駅構内のどっかに必ず居るのよね🤔
— しなまつ@MX-5 (信濃のマツダ乗り) (shinamaz_mx5) 2025年06月28日
えぇこんなに大きい駅なのに…最近無人駅増えてるなぁ
— りらぞ (ctkvBhSn7r13964) 2025年06月28日
ありゃ、だいぶ前行った時は有人だったはずだがいつから?
— RN:沼の達人 (numatatsu443) 2025年06月28日
@ride626_st 豊明駅もでかい割に人いない
— 神宮寺友葉@分館 (Aikyu_4123F) 2025年06月28日
この閑散っぷり、ちょっと酷すぎない…?と思ったけど、勝川駅は、商業施設少ないからかな。愛知県の駅前、もっと商業集積させてマンションも増えないものか、、駅だけ見ると本当に愛知県の人口が750万人もいるのか怪しくなってくる…人口200〜300万人の県の密度感だよね、これ😰……
— 超高層ビル・都市開発研究所の中の人 (きりぼうくん) (kiribou06341) 2025年06月28日
新守山駅も駅員がJR東海ではなく東海交通事業の委託駅だったな確か
— 帝王 忠時 (Tadatoki0696938) 2025年06月28日
城北線を電化するのは借金返済後でも良いから、とりあえず線路だけ勝川駅まで繋げてほしい…そしたら、乗り換えが楽になって利用者も格段と増えそうなのに…あと、高架下に商業施設を作ってほしい(JR東日本の中央線の高架下商業施設のようなものを) https://t.co/dAVyapM4bi
— 五等分の100円(サブ) (fESkkD5etZ97571) 2025年06月28日
https://pbs.twimg.com/media/GuiZ03hXoAAwK0q.jpg
@ride626_st JR東日本は2箇所改札があると片側は無人(自動改札はある)にしインターホン対応とか車椅子乗客の対応時は有人窓口一時閉鎖とか有人でもギリギリの人数でやってます最終的に勝川みたいな「基本無人扱いだが子会社社員を裏で待機させる」に、他社含めてなりますね(ターミナル駅は別として)
— tesaka (tesaka1686393) 2025年06月29日
マジか・・・(;´Д`) 人手ケチりすぎ だろ、JR東海。
— ★ 𝐉𝐋𝟏𝐌𝐘𝐏 / 𝐍𝟐𝐆𝐊 (JL1MYP) 2025年06月29日







